地域経済動向調査
2025-12-26
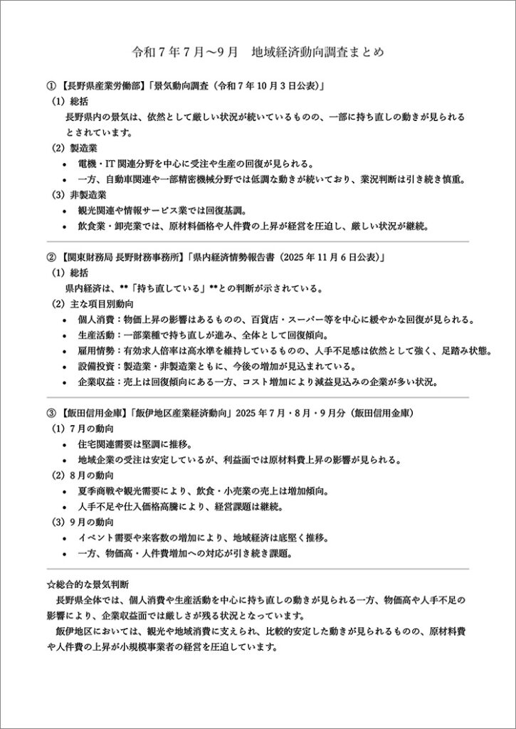
南信州南部エリア(阿南町・売木村・天龍村・下條村・泰阜村)商工会では、長野県産業労働部が公表している「景気動向調査」、関東財務局長野財務事務所が公表している「県内経済情勢報告書」、飯田信用金庫が公表している「飯伊地区産業経済動向」の各機関が公表している景気動向調査を収集し、その結果を纏めて公表しています。以下は調査まとめ資料と各機関公表資料です。地域経済動向把握に是非ご活用下さい。
南信州南部エリア(阿南町・売木村・天龍村・下條村・泰阜村)商工会では、長野県産業労働部が公表している「景気動向調査」、関東財務局長野財務事務所が公表している「県内経済情勢報告書」、飯田信用金庫が公表している「飯伊地区産業経済動向」の各機関が公表している景気動向調査を収集し、その結果を纏めて公表しています。以下は調査まとめ資料と各機関公表資料です。地域経済動向把握に是非ご活用下さい。